安博app官网登录_安博anbo(中国)

关于线上举办“首届中国高质量发展西部论坛暨新时代西部社科期刊能力建设学术研讨会”的通知
2021年11月04日 / 来源:学术期刊社 / 责任编辑:HXJ / 作者: / 点击:

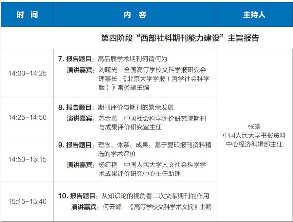
受新冠疫情影响,经研究决定,原定于2021年11月6日在重庆渝商国际大酒店召开的“首届中国高质量发展西部论坛暨新时代西部社科期刊能力建设术研讨会”,更改为线上举行,会议时间、内容及其他事项不变腾讯会议二维码及会议议程如下:


特此通知!欢迎广大师生与会交流!

 

安博app官网登录_安博anbo(中国)学术期刊社

2021年11月4


关闭

党政办公室电话:023-62769900 传真:023-62769515

南岸校区:重庆市南岸区学府大道19号/邮政编码:400067

茶园校区:重庆市南岸区梨花大道853号/邮政编码:400072

兰花湖片区:重庆市南岸区学府大道28号/邮政编码:400067

  • CTBU微博

  • CTBU微信

  • CTBU抖音号

版权所有 © 安博app官网登录_安博anbo(中国) / 渝ICP备12007852号 / 渝公网安备50010802001115号 / 访问次数: