安博app官网登录_安博anbo(中国)

喜报:我校教师获评重庆市普通本科高校2023年“教书育人奖”
2023年09月20日 / 来源:教务处 / 责任编辑:黄敏 / 作者: / 点击:

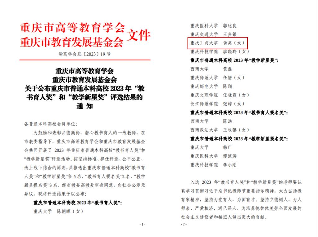
为鼓励和表彰品德高尚、潜心教书育人的一线教师,在市教委指导下,重庆市高等教育学会和重庆市教育发展基金会共同开展了2023年重庆市普通本科高校“教书育人奖”和“教学新星奖”评选活动。按坚持标准、择优评选、公平公正、线上线下结合的原则,共推选出重庆市普通本科高校“教书育人奖”和“教学新星奖”各5名,“教书育人提名奖”2名,“教学新星提名奖”3名。我校管理科学与工程学院教师龚英获评重庆市普通本科高校“教书育人奖”。

关闭

党政办公室电话:023-62769900 传真:023-62769515

南岸校区:重庆市南岸区学府大道19号/邮政编码:400067

茶园校区:重庆市南岸区梨花大道853号/邮政编码:400072

兰花湖片区:重庆市南岸区学府大道28号/邮政编码:400067

  • CTBU微博

  • CTBU微信

  • CTBU抖音号

版权所有 © 安博app官网登录_安博anbo(中国) / 渝ICP备12007852号 / 渝公网安备50010802001115号 / 访问次数: